Instance Verification Kit (IVK)
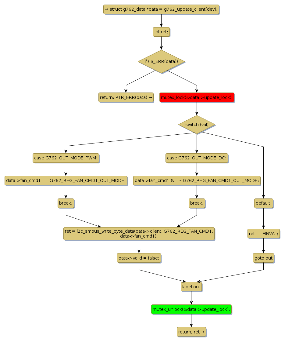
mutex lock @ [8909+31+/linux-3.19-rc1/drivers/hwmon/g762.c]
Instance Signature: update_lock
|
The Matching Pair Graph:
|
|
Function Name
|
Control Flow Graph (CFG)
|
Events Flow Graph (EFG)
|
Source Correspondence
|
|
do_set_pwm_mode
|
|
|
[8745+15+/linux-3.19-rc1/drivers/hwmon/g762.c]
|